PROJECTS
THESIS
ABOUT ME
Ilona Laskowska
PROJECTS
THESIS
ABOUT ME
MORE INFO
HACKATHON AND RESEARCH
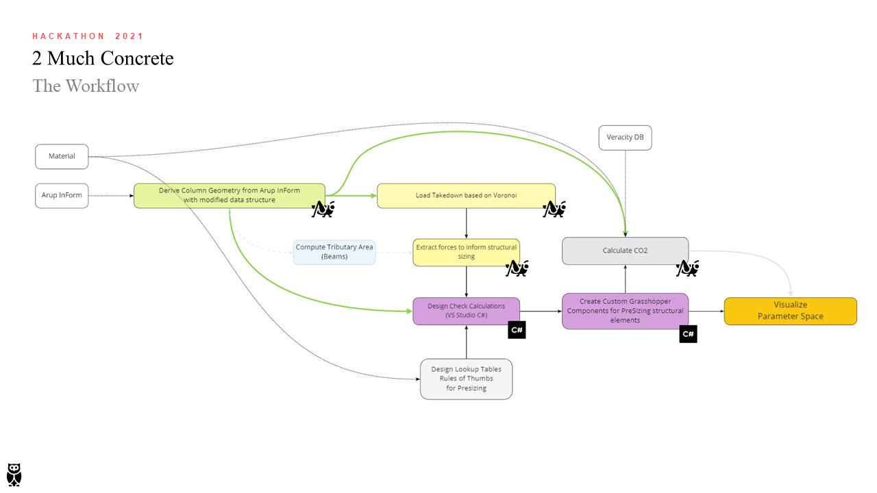
Remote Europe
Parametric design schemer to compare building options with different materials and shapes to reduce the embodied carbon.
Grasshopper | C#| Human UI | Galapagos
↑
Back to Top